广西博白打老人事件最新动态,社会关注引发反思
广西博白发生打老人事件,引起社会广泛关注与反思。此事件涉及家庭伦理和社会道德问题,引发公众对家庭暴力、社会关怀和养老保障等方面的讨论。事件最新消息正在持续更新中,公众呼吁加强家庭教育和社区关怀,同时呼吁政府加大对养老...
中国疫情最新消息,全面控制,积极应对各省份疫情挑战
中国疫情最新消息显示,各省份已全面控制疫情,积极应对。各地采取了一系列措施,包括加强监测、隔离和治疗患者,以及加强社区防控等,以遏制疫情的传播。目前,全国疫情防控形势总体向好,但仍需保持警惕,继续加强防控措施,确保疫...
北京疫情扩散最新动态,全面应对,坚决守护首都安全
北京疫情出现最新扩散情况,全城正在全面应对,采取严格措施守护首都安全。各级政府、医疗部门和广大市民齐心协力,共同抗击疫情。目前,防控工作正在紧张有序进行,以确保市民生命安全和身体健康。...
北京疫情最新报告,19日防控进展及态势分析聚焦报告
北京疫情状况最新报告,聚焦于北京防控进展与态势分析。报告指出,北京在疫情防控方面取得了积极进展,特别是在防控措施的落实和疫情监测方面取得了显著成效。报告重点关注了北京19日的防控情况,包括新增病例数量、隔离措施、疫苗...
张立东在通辽,社区建设积极进展,持续发展取得新突破
张立东在通辽的最新消息显示,社区建设取得积极进展,持续发展势头强劲。他致力于推动社区各项事业的繁荣,为居民提供更好的生活环境。张立东的领导和努力下,社区基础设施建设不断完善,居民生活质量得到显著提高。他还注重社区文化...
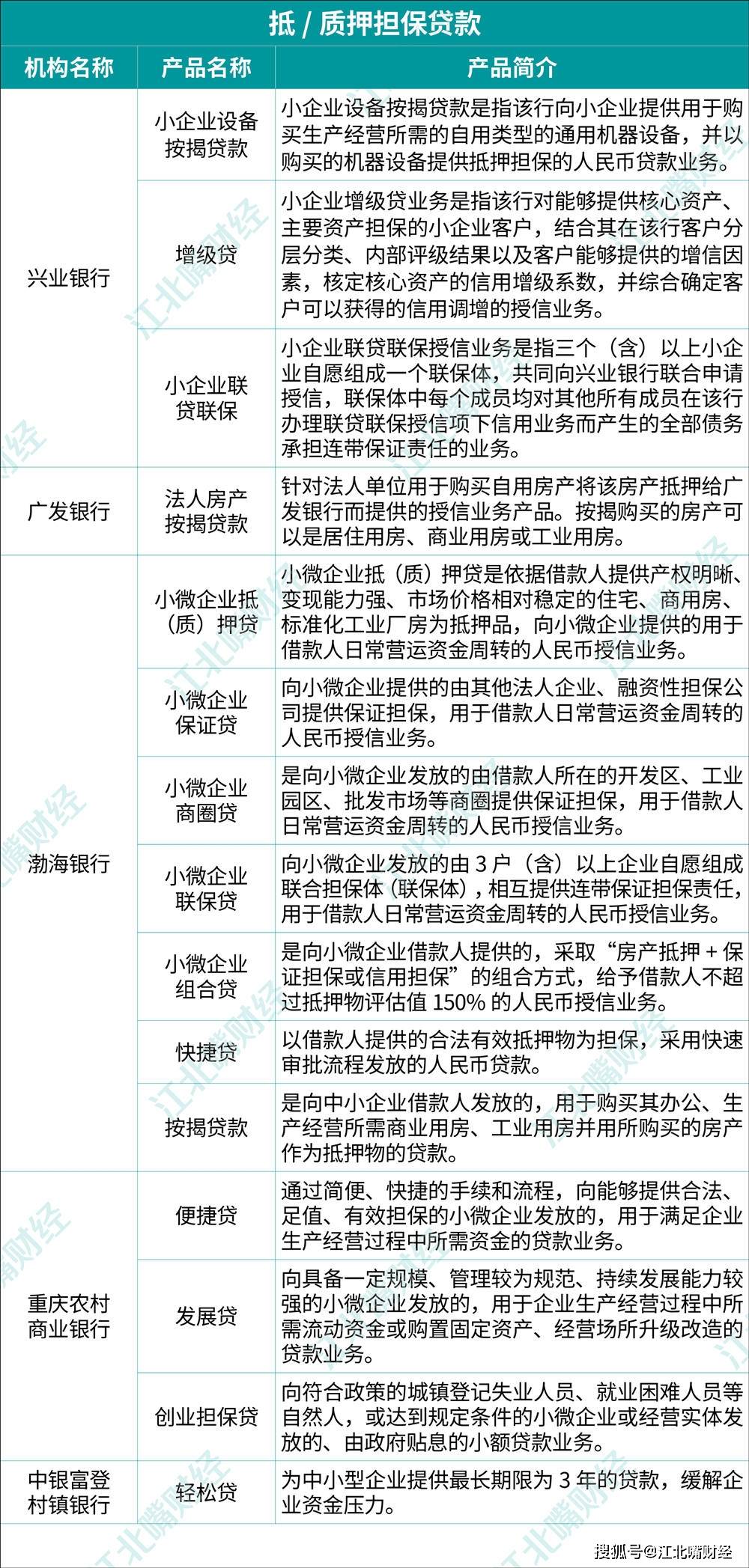
小微企业贷款利率新动态,机遇与挑战并存
摘要:最新小微企业的贷款利率呈现出机遇与挑战并存的情况。降低的利率减轻了小微企业的融资成本,为其发展提供了资金支持;在利率市场化的背景下,小微企业仍需面对市场竞争激烈、信贷风险增大的挑战。小微企业需灵活应对,把握机遇...
小麦价格最新行情深度解析,九月的市场走势分析
摘要:根据最新行情,9月份小麦价格呈现深度分析态势。受到国内外多种因素的影响,小麦市场供需关系发生变化,价格波动较大。本文将从多个角度对9月份小麦价格进行深入分析,包括市场供需状况、政策调控、气候因素等方面的影响。通...
Air 1最新系统,智能生活全新体验引领者
Air 1最新系统引领智能生活新体验,通过先进的技术创新,为用户带来前所未有的便捷操作与智能化服务。该系统注重用户体验,以智能化为核心,提供更加智能、高效的生活方式。通过智能识别、智能控制等功能,实现更加便捷、个性化...
新冠病毒疫苗,进展、挑战与前景探讨
摘要:关于新冠病毒最新疫苗,目前取得了一定进展,但仍面临诸多挑战。疫苗研发和试验正在积极推进,但仍需解决生产规模、安全性和有效性等问题。尽管面临这些挑战,但随着科学技术的不断进步,相信疫苗研发将迎来更多突破。全球合作...
路桥台风后恢复与重建进展最新消息
关于路桥台风后的最新信息,目前恢复与重建工作正在紧张有序地进行中。受到台风影响的区域正在积极应对,采取各种措施修复受损设施,包括道路桥梁、交通信号等基础设施。目前已有部分路段恢复通行,但仍需谨慎应对可能出现的后续影响...











沪公网安备22000000000001号
沪ICP备22000001号